Pricing

Gemini 3 Deep Think:谷歌AI新范式与超强模型能力深度解析

Info 0 references
Feb 13, 2026 0 read

引言:Gemini 3 Deep Think 正式发布

谷歌(Google)于2026年2月12日正式发布了Gemini 3 Deep Think的重大升级1。这次升级并非作为一个独立的模型推出,而是Gemini 3系列中一种增强型的推理模式2,专注于对复杂、多步骤、多模态问题进行更长时间和更深度的“深思熟虑”2。谷歌将其定位为专为最复杂、新颖和多步骤推理任务优化的版本2

此次升级旨在进一步拓展人工智能在处理复杂的科学、研究和工程挑战方面的边界1。它被视为谷歌对其推理基础设施的“重大升级”3,也是对OpenAI(o1推理模型)和Anthropic(Claude 3)等竞争对手的直接回应3。其核心在于通过“延伸推理”,赋予AI更多时间进行深度思考,以满足研究人员、科学家和工程师处理多步骤复杂逻辑链的需求3

核心亮点:超强模型能力深度剖析

Gemini 3 Deep Think概览

Gemini 3 Deep Think作为谷歌在人工智能前沿推出的强化推理模式,代表了当前AI领域的最强智能水平,旨在解决科学、工程等领域的诸多复杂挑战。它被视为谷歌迈向通用人工智能(AGI)道路上的关键一步,由谷歌DeepMind团队携手顶尖科学家和工程师共同推动 4

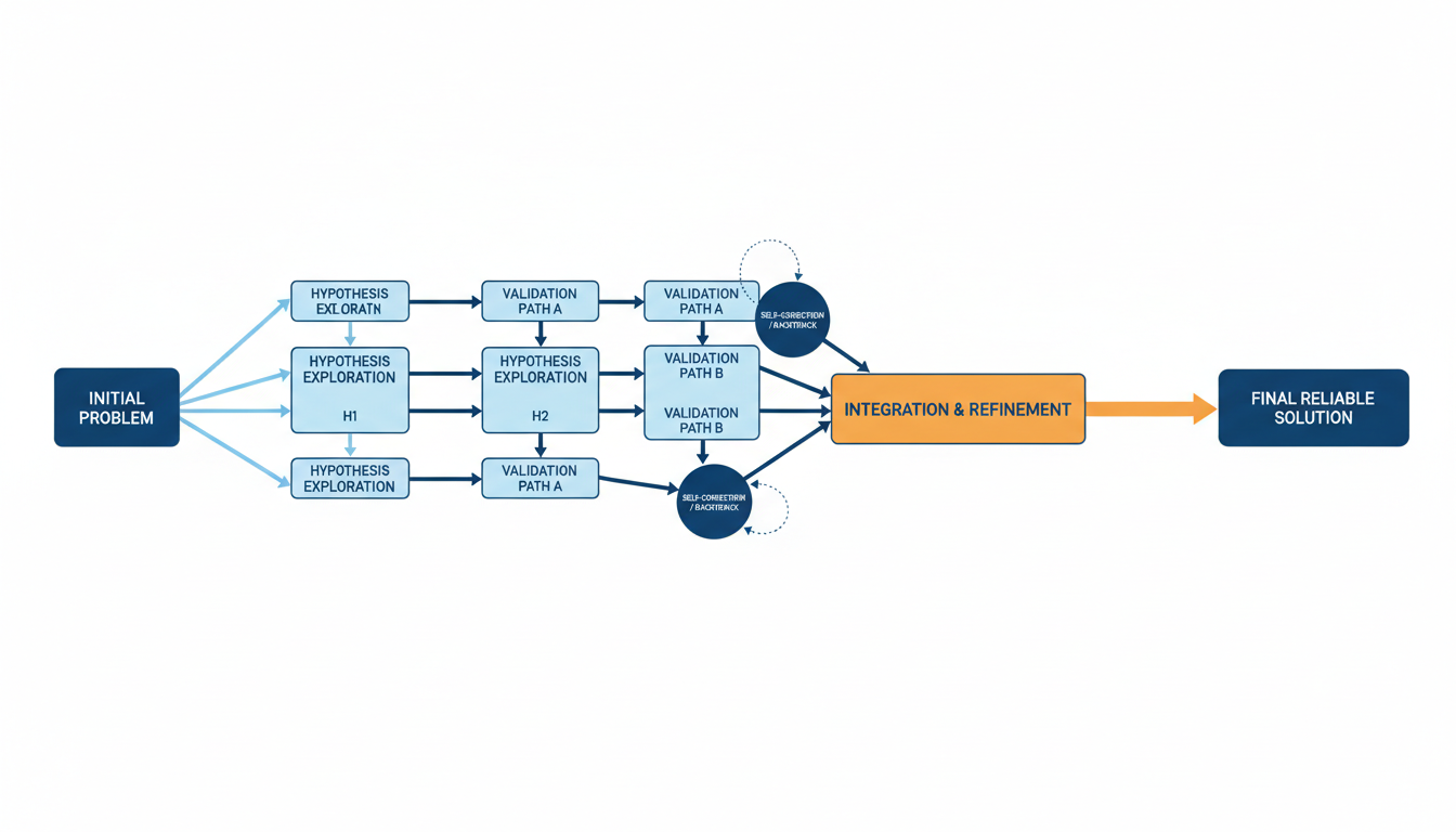
1. 超强推理能力与“慢思考”架构

Deep Think模式彻底改变了传统大语言模型的线性推理范式,转而模拟人类专家面对复杂问题时的深度分析过程。它不急于直接给出答案,而是通过“高级并行推理”策略,提出并深入验证多条可能的解题路径,最终选出最可靠的方案 7。这种System 2慢思考架构能够同时测试多个解题假设,以较长的延迟为代价,换取更高的准确性,尤其适用于需要严谨分析的复杂任务 7。Deep Think并非一个独立的模型,而是在推理时分配额外的计算资源,其推理流程清晰严谨,涵盖了问题分解、并行解决方案搜索、验证以及最终输出等环节 10。在这一过程中,模型会产生大量的内部推理Token,这些“思考Token”会计入计费,因为它们代表了模型实际进行的计算工作 7

2. 卓越的多模态处理能力

Gemini 3 Deep Think展现出卓越的多模态处理能力。它从设计之初便能无缝融合文本、图像、视频、音频和代码等多种模态信息,并由Deep Think模式进一步拓展了多模态推理的边界 14。其引人注目的100万Token超长上下文窗口,使其能够处理超大型文档或代码库,在处理长文本及多模态内容(如视频)时,保持高度连贯性与“大海捞针”般的准确性 16。尤其值得一提的是,其在视觉/视频理解方面的强大实力,能够精准理解屏幕录像和复杂图表,这对于前端和UI/UX开发而言具有重要意义,例如,模型可以观看用户录制的Bug复现视频,并结合相关代码精准定位UI渲染问题 16

3. 强大的生成能力与Agentic特性

Gemini 3 Deep Think还展现出强大的生成能力与Agentic特性。它被誉为谷歌迄今最强的氛围编码(Vibe Coding)和智能体编码模型之一,能够将模糊的概念或“氛围”转化为功能完备、视觉出众的交互式应用,例如根据描述生成特定风格和交互的UI 14。在“物理世界构建”方面,Deep Think能将用户提供的草图分析并建模为可3D打印的实体文件,大幅缩短从概念到物理原型的转化周期 4

概念草图到3D模型生成

其智能体(Agentic)能力同样突出,具备卓越的长期规划能力,在模拟自动售货机业务(Vending-Bench 2)等复杂任务中能保持稳定的工具使用和决策质量,实现更高收益 14。Deep Think甚至可以充当高级工程师,进行全库级的代码重构与理解,并自动生成、测试及修复代码,实现高效的测试驱动开发 16

4. 突破性的性能指标与基准测试

Gemini 3 Deep Think在多项严格的国际学术和竞技基准测试中取得了突破性成绩,全面超越了之前的模型以及竞争对手,充分展现了其“超强”特性 4。例如,在编程竞技平台Codeforces上,Deep Think取得了3455的Elo分数,这一成绩相当于世界排名第八的顶尖竞技程序员水平,全球仅有7人能在编程比赛中超越它 4。在GPQA Diamond测试中,其得分高达93.8%,接近人类专家水平(89.8%),展现了博士级的推理能力 14。此外,Deep Think在2025年的国际数学、物理和化学奥林匹克竞赛中均达到了金牌水平,远超前代模型 4

基准测试项目 Gemini 3 Deep Think得分 对比其他模型
ARC-AGI-2 84.6% 4 领先Claude Opus 4.6 (68.8%)和GPT-5.2 (52.9%) 10
Humanity's Last Exam (无工具) 48.4% 4 刷新SOTA,领先Claude Opus 4.6 (40.0%)和GPT-5.2 (34.5%) 10
Humanity's Last Exam (搜索+代码工具) 53.4% 10 领先Claude Opus 4.6 (53.1%)和GPT-5.2 (45.5%) 10
Codeforces (Elo) 3455 4 相当于世界排名第八的顶尖竞技程序员水平,地球上仅7人能在编程比赛中击败它 4。大幅领先Gemini 3 Pro (2512)、Claude Opus 4.6 (2352) 10
国际数学奥林匹克竞赛 2025 金牌水平 4 (81.5%) 10 远超Gemini 3 Pro (14.3%) 10
国际物理奥林匹克竞赛 2025 (理论) 金牌水平 4 (87.7%) 10 领先Gemini 3 Pro (76.3%)、Claude Opus 4.6 (71.6%)和GPT-5.2 (70.5%) 10
国际化学奥林匹克竞赛 2025 (理论) 金牌水平 4 (82.8%) 10 领先Gemini 3 Pro (69.6%)和GPT-5.2 (72.0%) 10
GPQA Diamond 93.8% 14 达到博士级推理水平,接近人类专家水平 (89.8%) 14
CMT-Benchmark 50.5% 4 领先Gemini 3 Pro (39.5%)、Claude Opus 4.6 (17.1%)和GPT-5.2 (41.0%) 10
MMMU-Pro 81.5% 10 领先Gemini 3 Pro (81.0%)、Claude Opus 4.6 (73.9%)和GPT-5.2 (79.5%) 10

5. 广泛的演示案例与技术细节

众多演示案例生动地展现了Deep Think的强大应用潜力。它在解决缺乏明确边界、数据不完整等复杂科学与工程问题时表现出色,有效结合深厚的科学知识与日常工程实践 6。例如,罗格斯大学的数学家Lisa Carbone利用Deep Think成功识别出高能物理论文中人工同行评审未能发现的细微逻辑缺陷 4。杜克大学实验室则借助Deep Think优化了晶体生长制备方法,实现了厚度超过100微米薄膜的精确生长,达到了以往方法难以企及的精确目标 4。在创意与开发领域,Deep Think能通过简单提示词,在短时间内生成HTML 3D演示动画,向中学生演示DNA双螺旋复制过程,甚至复刻一个MacOS操作系统界面,显著降低了多模态开发的门槛 14。作为开发辅助工具,它能帮助开发者进行全库级重构,分析遗留代码库的依赖关系,并预测修改影响。在多模态UI/UX开发中,可根据Figma截图或草图生成像素级还原的前端代码,甚至理解动效逻辑。同时,其还能实现测试驱动开发,自动生成测试用例、运行测试并根据报错日志修改代码 16

6. 成本效益与可及性

从成本效益来看,Deep Think显著降低了AI应用的门槛。在ARC-AGI-1测试中,其每任务成本仅为7.17美元,远低于OpenAI高计算版本的2000至3000美元,实现了280至420倍的成本降低,极大地提升了AI在科研和工程领域的经济可行性 4。目前,Deep Think主要通过Google AI Ultra订阅用户在Gemini应用中提供 4。同时,谷歌也首次通过Gemini API向部分研究人员、工程师和企业开放了早期访问权限 4。开发者可以通过API中的thinking_level参数灵活控制模型的推理深度(从minimalhigh),从而平衡性能、延迟与成本 12。此外,include_thoughts=true参数能够返回模型的思考摘要,进一步帮助用户理解其决策逻辑,而这些思考Token将按输出价格计费 7

Gemini 3 Deep Think的推出,不仅巩固了谷歌在AI领域的领先地位,也预示着人工智能技术正从通用应用向以准确性和深度分析为核心的专业深度推理迈进,开启了AI辅助科学研究和工程设计的新阶段 6

独特创新与前瞻性应用场景

Gemini 3 Deep Think的发布,标志着AI推理模型领域的一个重大飞跃。它超越了传统大语言模型的能力边界,通过一系列独特的创新点和设计理念,展现出广泛而深远的前瞻性应用场景。

独特的创新点与设计理念

Gemini 3 Deep Think的核心在于其模拟人类专家“慢思考”(System 2思维)的“Deep Think”模式与慢思考架构。该模型不再像传统模型那样直接生成输出,而是通过高级并行推理在回答前提出并探索多个可能的解题路径,对每条路径进行深入验证,最终选择最可靠的方案7。它能够同时维护多个假设分支,独立推进,并在遇到矛盾时自动放弃,成功时记录验证结果,最终综合置信度给出答案,这即是其并行假设探索能力7

此外,Gemini 3 Deep Think具备强大的自我反思与纠错能力,在生成代码或解决方案前,能够发现并修正逻辑漏洞,显著减少“看似正确但运行报错”的情况,并通过内部推理链分解问题、检查中间步骤和验证解决方案16。区别于标准的自回归生成,它还拥有回溯能力,能在遇到死胡同时有效“回溯”,识别并放弃无效路径,从而提高解决复杂问题的成功率28。这些能力的实现得益于其独特的推断时计算扩展理念,即在推断(响应生成)时分配额外的计算资源和时间,以换取更深度的推理和更高的准确性,而非单纯通过扩大模型规模实现能力提升10

Deep Think模式下的多路径推理与验证示意图

在多模态理解与融合方面,Gemini 3 Deep Think展现出增强的原生能力。它从训练之初就使用图像、视频、音频和文本混合数据,使其具备前所未有的跨模态推理能力29。特别是其超强视觉与视频理解能力,能够理解屏幕录像、复杂图表,甚至能看懂录屏中的交互动作和动态Bug表现,精准定位UI渲染问题16。这意味着模型对深层上下文、意图和细微差别的理解能力有了质的飞跃,实现了从“读懂文字图像”到“读懂空气”的突破15

在代理能力与开发范式上,Deep Think也带来了革新。它拥有强大的代理能力与工具使用,表现成熟,能够扮演Agent执行多步骤任务,并优化了工具编排与验证,提升了与外部工具交互的可靠性16。Google推出的Antigravity平台是一个全新的“代理优先”开发平台,将AI辅助从被动工具转变为积极合作伙伴。代理人可在其中自主规划、编写代码、并通过实际操作浏览器验证执行结果,实现了端到端软件开发流程自动化15。此外,其“Vibe Coding”(氛围编程)能力,即极强的页面布局和美学感知能力,允许用户只需描述创意,即可生成结构严谨、符合UI/UX逻辑的视觉排版和交互式网页应用,极大地降低了创意落地的技术门槛16

最后,Gemini 3 Deep Think具备惊人的长上下文与全局视野。它拥有200万+ Token的超大上下文窗口,使其在处理超大型文档或数百万行代码库时,能进行全库级(Repo-level)的重构与理解,梳理模块间依赖,并预测修改影响,展现出极强的“大海捞针”能力16

前瞻性应用场景

Gemini 3 Deep Think的这些独特能力使其在多个领域具备广阔的前瞻性应用前景。

科学研究领域,Deep Think展现出突破性的潜力。它能够审查高能物理等领域的高度技术性数学论文,并识别出人类同行评审未发现的微妙逻辑漏洞32。杜克大学已成功利用Deep Think优化了复杂晶体生长的制造方法,设计出精确的薄膜生长配方,加速了半导体材料等领域的发现周期32。它在2025年国际数学奥林匹克以及国际物理、化学奥林匹克的理论笔试中均达到了金牌水平,并在Codeforces编程竞赛中获得了世界冠军级Elo评分345532。此外,Deep Think还能帮助研究人员解释复杂数据,并通过代码对物理系统进行建模32,支持定理探索、证明验证、反例生成、假设评估、文献综合、方法论批判以及统计分析等高级研究任务36

商业与工程领域,Deep Think的能力将彻底改变工作范式。它能够实现大型遗留系统的全库级重构,设计高可用的分布式系统架构,并解决并发死锁、内存泄漏等复杂逻辑问题16。在智能调试与测试方面,模型能通过视频录像结合代码,自动定位UI渲染Bug16,并支持测试驱动开发(TDD),自动编写、运行测试并修复代码直到测试通过16物理原型加速方面,Deep Think能将手绘草图转化为3D模型,并生成可直接用于3D打印的文件,大幅缩短从概念到实物的周期32。它还能设计和执行复杂的自动化工作流与代理系统,例如将长视频内容自动转化为多个短内容片段,或进行邮件整理、行程规划等15。在增强型UI/UX开发中,模型可根据设计稿或草图生成像素级还原的前端代码,理解动效逻辑,甚至能根据指令创建具有复杂交互和动画的网页应用16。对于战略规划与决策支持,它能进行业务场景分析、风险评估、决策树分析和政策评估,帮助企业做出更明智的商业决策36。甚至,Deep Think有望构建去App化的AI原生操作系统,其界面将随内容和语境实时变化,并根据用户输入切换“工作模式”或“娱乐模式”29

艺术创作与个人助理方面,Deep Think也带来了无限可能。它能够实现创意可视化,通过生成高清晰度的可视化代码呈现抽象的科学概念,或创作诗歌,实现科学与艺术的融合15。在互动媒体创作上,它能生成复古3D太空船游戏,构建3D体素艺术,甚至通过代码构建具备着色器的科幻世界15。作为个性化学习伴侣,模型能够解读翻译手写食谱、分析学术论文生成互动式单字卡或图表、分析运动视频并生成改进计划15。在智能生活管理中,它能作为个人助理,通过Gemini Agent整理Gmail收件箱,管理多步任务15

Gemini 3 Deep Think的这些创新点和广泛的应用场景,预示着AI将从被动辅助工具转变为更具策略性和自主性的智能伙伴。

市场反响、未来展望与结论

谷歌于2026年2月12日正式发布Gemini 3 Deep Think,标志着人工智能领域的一次重大飞跃,尤其是在处理复杂的科学、研究和工程挑战方面 。Gemini 3 Deep Think并非一个独立的模型,而是Gemini 3系列中一种增强型的推理模式,专注于对复杂、多步骤、多模态问题进行更长时间和更深度的“深思熟虑” 。它的发布不仅巩固了谷歌在AI领域的领先地位,更预示着人工智能技术正从通用应用向以准确性和深度分析为核心的专业深度推理迈进,开启了AI辅助科学研究和工程设计的新阶段 6

初期考量与潜在挑战

尽管Gemini 3 Deep Think展现出强大的能力,但在实际应用中仍面临一些初期考量和潜在挑战。首先,其“慢思考”架构以更高的计算资源和延迟为代价,换取更高质量、更深思熟虑的输出 。Deep Think模式的响应时间通常较长,并且token消耗量也显著高于普通模式,因此其成本更高,开发者需要在质量和效率之间进行权衡 。其次,在医疗、金融、法务等高风险和关键任务领域,尽管AI生成的结果质量显著提升,但仍需人工进行严格复核和验证,以确保安全性和准确性 38。此外,Deep Think对输入质量的依赖也需要注意,例如在处理长视频或超长文档时,建议进行分段或提供章节时间戳;对于少数方言或潦草手写内容,可能需要补充文字描述以获得最佳效果 38

对AI发展格局的影响

Deep Think的推出,深刻影响了当前及未来的AI发展格局。它通过“高级并行推理”技术,能够同时探索多个假设路径并进行深入验证,最终选择最可靠的解决方案,大幅降低了“幻觉”现象 。这种“System 2慢思考”架构,以及在推理时分配额外计算资源的“推断时计算扩展”理念 ,根本性地改变了传统大语言模型的线性推理方式,使其成为谷歌迈向通用人工智能(AGI)道路上的关键一步 。此次升级被视为谷歌对其推理基础设施的“重大升级” 3,也是对OpenAI(o1推理模型)和Anthropic(Claude 3)等竞争对手的直接回应,其核心在于“延伸推理”,即赋予AI更多时间进行深度思考 3。Deep Think在自我反思与纠错以及回溯能力方面的进步 ,结合其强大的代理能力和工具使用,预示着AI将从被动辅助工具转变为更具策略性和自主性的智能伙伴 6

Deep Think在关键基准测试中的表现

对行业与社会的深远意义

Gemini 3 Deep Think以其超强的推理能力和多模态处理能力,为多个行业和社会领域带来了前所未有的变革潜力:

  • 科学研究领域:Deep Think在数学、物理、化学等STEM领域展现出专家级的处理能力,能在国际奥林匹克竞赛中达到金牌水平 。它能够帮助研究人员解释复杂数据,通过代码建模物理系统 ,甚至识别高能物理论文中此前人工同行评审未发现的细微逻辑缺陷 。此外,它还能优化复杂晶体生长的制备方法,加速材料科学等领域的发现周期 。Deep Think通过在定理探索、证明验证、假设评估和文献综合等方面的能力 36,正弥合深奥科学理论与日常工程应用之间的鸿沟 。
  • 商业与工程领域:Deep Think支持将手绘草图转化为复杂的3D形状模型,并生成可直接用于3D打印的文件,大幅压缩从概念到物理原型的转化过程 。在软件开发方面,它能够进行全库级重构、智能调试与测试,实现测试驱动开发 16。通过“氛围编程”(Vibe Coding),它能将模糊的想法转化为功能完备、视觉惊艳的交互式应用 ,显著降低创意落地的技术门槛。Deep Think的代理能力还能在Google Antigravity平台中实现端到端软件开发流程自动化 ,并在战略规划和决策支持中发挥关键作用 36
  • 艺术创作与个人助理:Deep Think可以实现抽象科学概念的创意可视化,生成高清晰度的可视化代码或诗歌 15。它能创作互动媒体,如生成3D动画和复刻MacOS操作系统界面 14。作为个性化学习伴侣,它能解读手写食谱、分析学术论文并生成学习资料,甚至分析运动视频以提供改进计划 15。在智能生活管理方面,Deep Think能作为个人助理协助整理收件箱和管理多步任务 15

结论

Gemini 3 Deep Think的发布,不仅仅是谷歌在AI技术上的一次常规升级,更是一次战略性的范式转移。它以其独特的“慢思考”机制、超强的多模态融合能力、以及革新的代理特性,成功地将AI的智能水平推向了新的高度。通过在各项严苛基准测试中取得的突破性成绩,并实现显著的成本效益 ,Deep Think证明了其作为AI前沿最强智能的地位 4。它不仅为科研和工程领域带来了前所未有的解决复杂问题的能力,也为商业、艺术和日常生活开启了无限可能。Gemini 3 Deep Think的出现,标志着AI正从被动工具向主动、深思熟虑的智能伙伴转变,是人工智能发展道路上一个重要的里程碑,预示着一个由深度推理驱动的智能新范式时代的到来 6

References

0
0